CANRUD
Top One-Stop Provider for New Energy Research
E-Mail:
contact@canrd.com
|
WhatsApp/WeChat:
+86 18928276992
Keyword Search
Search
English
Home
Product
R&D Services
Resources
Knowledge
Video
FAQ
About Us
Company
Honor
Calculate
Contact Us
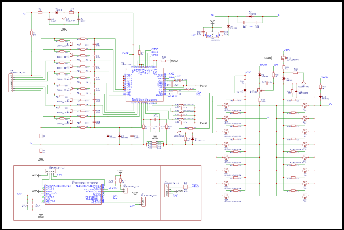
Customized protection board for customer requirements
Category:
PackSample Customization, Pilot Validation, All
PackSample Customization, Pilot Validation, All
Classification:
Battery Electrodes & Cells/Pack Sample Customization/All
Model:
/
Inquiry Now
Details
Overview
Specifications
Details
Downloads
原理图
layout
压力测试曲线图
实物图